网聚上高人
信息发布
上高网铺 上高群组 上高老照片 上高云大集
上高信息网上高新闻 > 政务新闻 > 政策文件 > 正文

江西省人民政府办公厅关于印发“赣服通”5.0版建设工作方案的通知

2022-07-21 16:35 来源:上高县信息中心  收藏  举报

赣府厅字〔2022〕71号

各市、县(区)人民政府,省政府各部门:

《“赣服通”5.0版建设工作方案》已经省政府同意,现印发给你们,请认真贯彻执行。

2022年7月21日

(此件主动公开)

“赣服通”5.0版建设工作方案

为深入贯彻落实党中央、国务院关于一体化政务服务平台移动端建设决策部署和省委、省政府关于深化发展和改革双“一号工程”建设要求,持续运用新技术拓展提升“赣服通”功能,升级打造“赣服通”5.0版,现结合我省实际,制定本方案。

一、总体要求

(一)指导思想。以习近平新时代中国特色社会主义思想为指导,认真贯彻落实习近平总书记对江西提出的“作示范、勇争先”目标定位和“五个推进”更高要求,进一步深化“放管服”改革,加快政府职能转变,深入推进营商环境优化升级“一号改革工程”,助力惠企纾困解难,有效激发市场主体活力,全面打响“江西办事不用求人、江西办事依法依规、江西办事便捷高效、江西办事暖心爽心”营商环境品牌,争当全国政务服务满意度一等省份。

(二)工作目标。牢牢把握数字科技时代政务服务移动化、智能化、数字化趋势,聚集数据整合共享、服务效能提升、拓展创新应用,推动“赣服通”持续迭代升级,以大数据、云计算、区块链等技术为支撑,积极探索“元宇宙”技术在政务服务领域的应用,将数字人与数字政务进行匹配,打造全国首个政务服务数字人“小赣事”数字新形象,促进政务服务由传统模式向数字智能方向演进,实现掌上办事质的飞跃。

二、建设内容

(一)技术再升级。

1.创新引入中台架构。全面整合业务能力、数据能力、技术能力,利用中台架构实现多端协同管理,为政务服务各类平台提供内容发布管理、接口开发共享、应用服务上架、运营数据分析、运维监测预警等支撑性服务,实现“赣服通”事项更实、服务更优、体验更佳、安全更牢。

2.创新运用数据智能。积极转变服务方式,通过运用数据智能技术,实现智能比对、智能秒批,主动为用户提交业务申请,推送办件进度,实现用户全程无感。通过推出一批“智能办”“秒批秒办”服务,以线上能力赋能线下服务,构建全自动、无干预的智能服务新模式。

3.创新使用虚拟交互。创新使用人工智能和虚拟现实交互技术,打造虚拟数字人“小赣事”,创新智能导办服务模式,实现导查导办、边问边办。用户通过语音、手语等多模态交互方式与“小赣事”进行拟人化交流,通过技术手段智能分析用户需求,为用户提供“一对一”办事全流程服务,协助用户查找服务、办理事项。

(二)功能再升级。

将“小赣事”打造成“赣服通”官方对外数字新形象,并赋予以下四个主要功能。

1.政策播报导读功能。“赣服通”首页入口部署“小赣事”图标,用户点击图标,“小赣事”形象浮出页面开始播报,播报结束后,出现反馈页面,用户可点赞、拍砖、发表评论。

2.语音交互引导功能。打开“赣服通”,可用语音唤起“小赣事”,向“小赣事”咨询所需服务,“小赣事”根据语音交流内容智能分析,推荐服务入口,方便年轻群体个性化找服务,同时也解决老年人打字输入及服务搜索等困难,实现服务随问随答。

3.智能服务管家功能。“小赣事”不断学习、升级,通过智能分析用户个性特征、常用服务、办事习惯,主动推荐、提醒和协办,成为用户专用的服务小助手、数据小管家。

4.探索动作识别功能。开发动作识别、手语合成、自然语言翻译等能力,用户可以选择手语交流模式,与“小赣事”进行手语交流,为听力或语言障碍等特殊人群提供便捷、暖心的服务。

(三)服务再升级。

1.部署数字乡村服务。构建数字乡村服务体系,依托全省数字乡村服务平台,推进全省各地社区(乡村)入驻“赣服通”平台,实现网格化服务与管理。围绕乡村产业、人才、特色、生态、治理、生活等有关乡村振兴业务,提供涉农政策、政策补贴申报、天气环境播报、农产品种植技术培训、农村绿色低碳、农信贷、新农村农业保险、农村公益慈善、防止返贫动态监测和帮扶等特色服务,助力巩固拓展脱贫攻坚成果,全面推进乡村振兴、促进共同富裕。

2.持续拓展涉企服务。围绕企业全生命周期,在“赣服通”上建设惠企综合服务平台“惠企通”,接入科技、法律、知识产权、人力资源、管理咨询、投融资等生产经营类服务事项。推进企业园区入驻,为企业提供涉企办事、金融服务、商务活动、招商引资、业务拓展、人才招聘、市场中介、物业管理及政策指导、信息共享、招工培训等服务。积极探索“赣通分”特色场景,进一步深化“赣通分”在涉企服务场景的应用,针对“赣通分”不同等级用户推出一批绿色通道、免检免查免报等服务。

3.加强人才就业服务。围绕社保医保、劳动关系、人才就业等群众办事需求,推进人才支持政策、返乡就业创业及指导、技能培训、职级评定、企业岗位推荐、劳动调解仲裁、法律援助等服务事项上线,实现人才、项目、资金、市场、政策、服务等资源聚集,为高校毕业生、退役军人、农民工、待业人员等求职者以及市场主体提供精准动态、服务全程的就业创业招聘服务。

4.上线“秒批秒办”服务。建设电子材料共享库,构建一人一档、一企一档,对企业群众在政务领域的数字资产进行归集与统一管理,通过转变服务方式,变“坐等审批”为“主动服务”。逐步推动公安、医保、人力资源社会保障、住房城乡建设、海关、税务等部门高频审批服务事项实现“网上申请、网上审批、限时办结、网上校验、系统共享”的全程电子化审批服务。

5.丰富帮办代办服务。完善帮代办服务规范标准及流程,梳理帮代办服务事项清单,探索推出授权代理、亲友代办、上门帮办、人工语音导办、视频认证导办帮办,及跨地域帮代办服务等模式,加快推进办事大厅帮代办窗口建设,为企业及老弱病残孕等提供帮代办专属服务,推出更多帮代办事项和特色服务,打响江西帮代办“小赣事”服务品牌。

6.深化“一事通办”服务。围绕企业群众关切的“心头事”“身边事”“创业事”“难办事”,梳理办件量大、涉及面广的高频“一件事”服务清单,依托全省“一窗式”综合服务平台,建设“一事通办”服务专区和行政服务中心办事窗口,构建“线上全流程办理、线下综合窗口办理”一体化集成服务模式。

(四)安全再升级。

1.用户隐私得到更好保护。通过身份认证、可信授权、区块链等技术,为用户提供资料查询、授权第三方应用管理、授权手机系统权限管理、用户保护双清单等功能,方便查询管理个人信息与授权情况,为用户隐私信息使用当好“守门员”。

2.数据安全得到更强保障。全流程管控数据采集、传输、存储、处理、交换等数据安全生命周期,实施分类分级保护,以动态管控与持续安全监测相结合,实现数据安全事前、事中、事后的闭环管理,为政务数据流动定制“安全阀”。

3.应急处置得到更快响应。加强服务事项质量管理,建立自查自检台账。完善应急处置能力,通过日常监测、风险预警,一旦发生服务响应不及时,能提前发现、快速处理。通过服务器升级,建立“灾备中心”,对平台数据和应用程序进行保护,确保用户并发量大时系统不崩溃,系统遭受灾难时业务能快速恢复,为“赣服通”平台设立“警报器”。

三、实施步骤

(一)前期准备阶段。2022年7月底前,完成整体建设规划调研,形成可行性研究报告,完善“赣服通”平台技术规范,建立服务事项上下架审核标准,制定“赣服通”平台服务质量和数据安全管理要求。

(二)开发建设阶段。2022年7月至9月,设立“小赣事”智能引导、智能推送等功能并梳理智能客服知识库,9月底前基本完成建设并试运行。

(三)上线运行阶段。2022年10月后,发布并启动上线运行“赣服通”5.0版,依托“小赣事”,推动高频服务实现智能导办、边问边办。持续完善提升,做好推广应用、优化流程、宣传总结等方面工作。

四、组织保障

(一)强化保障措施。各地、各部门要加强组织领导,制定工作计划,明确责任部门,倒排工期、挂图作战,确保各项任务落实落地。各级发展改革、财政等部门要在项目和资金上给予支持。

(二)强化协同配合。省直有关部门对服务专区、系统改造、业务运行、协调对接、数据共享等方面工作予以协同配合,将自建的政务服务平台应用全部接入“赣服通”平台,所有服务集中部署至“赣服通”统一办理。各市、县(区)政府要主动在创新服务、优化流程、宣传推广等方面加大工作力度,打造各地特色服务,总结梳理相关经验做法。

(三)强化督查问效。省政府办公厅将强化组织实施,充分发挥管理监督作用,建立月调度、季通报机制,督促指导各地、各部门做好分厅或专区建设涉及的统筹管理、服务优化提升、自建系统升级、业务运行保障、宣传推广等工作,并将“赣服通”5.0版建设纳入全省综合考核和部门绩效考核范畴,推动各项工作落到实处。

关于“小赣事”知识库梳理模板请登录江西政务服务网工作门户自行下载,地址:http://gzmh.jxzwfww.gov.cn/。请各地、各部门确定一名联络员于2022年8月5日前报省政务服务办,下一步将在“赣政通”中建群调度进展工作。联系人:陈春宏19807910163(业务沟通),黄振19979125977(技术支持)。


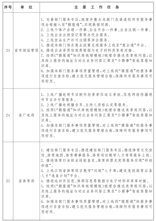
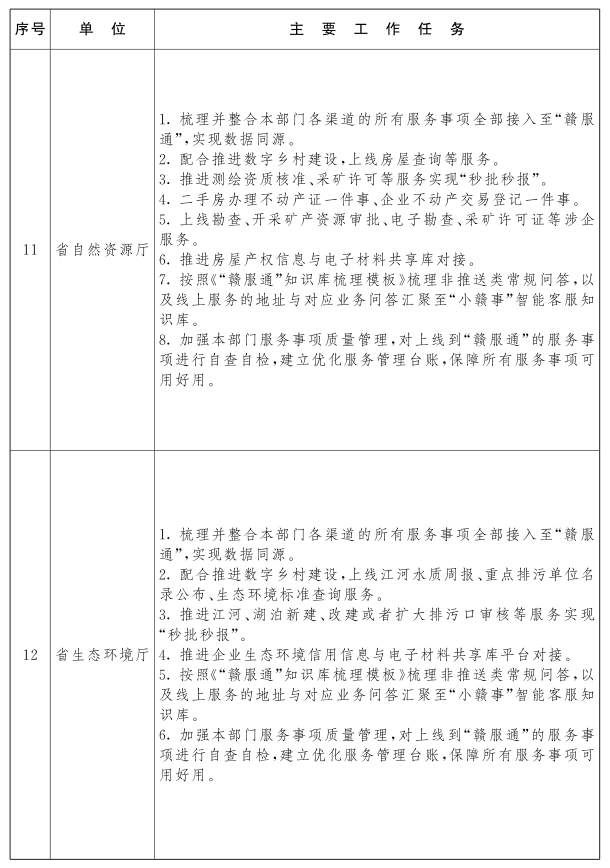
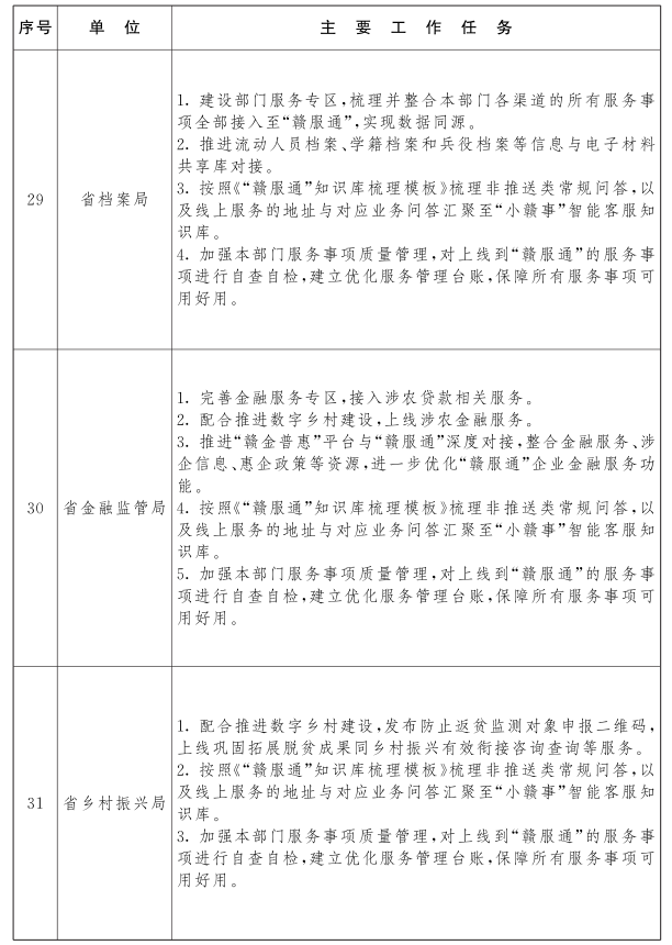
附件:“赣服通”5.0版建设任务清单


附件

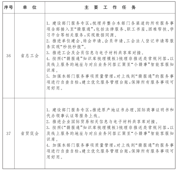
“赣服通”5.0版建设任务清单

江西省人民政府办公厅关于印发“赣服通”5.0版建设工作方案的通知 0

江西省人民政府办公厅关于印发“赣服通”5.0版建设工作方案的通知 1

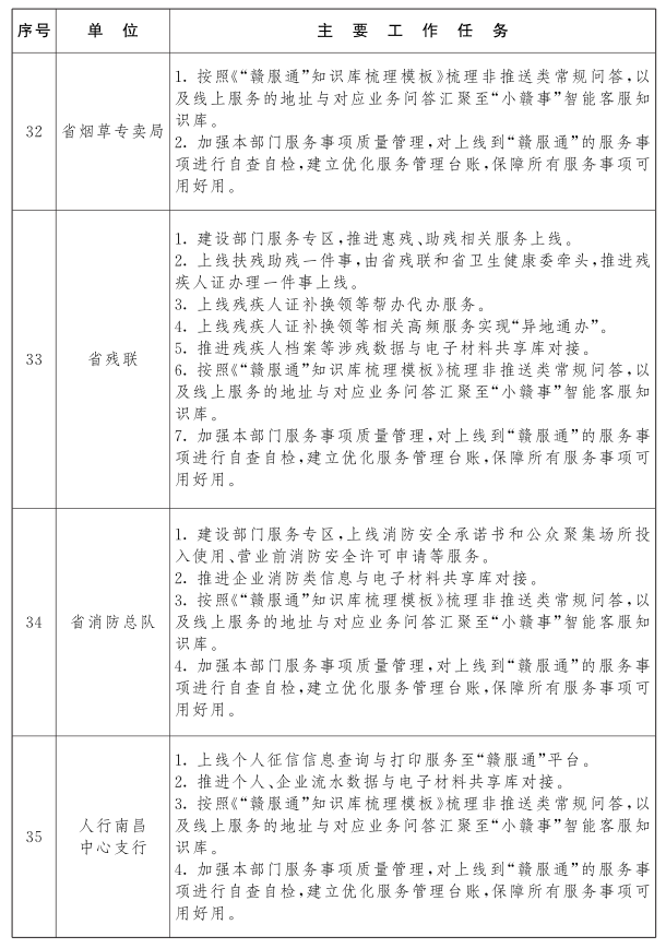
江西省人民政府办公厅关于印发“赣服通”5.0版建设工作方案的通知 2

江西省人民政府办公厅关于印发“赣服通”5.0版建设工作方案的通知 3

江西省人民政府办公厅关于印发“赣服通”5.0版建设工作方案的通知 4

江西省人民政府办公厅关于印发“赣服通”5.0版建设工作方案的通知 5

江西省人民政府办公厅关于印发“赣服通”5.0版建设工作方案的通知 6

江西省人民政府办公厅关于印发“赣服通”5.0版建设工作方案的通知 7

江西省人民政府办公厅关于印发“赣服通”5.0版建设工作方案的通知 8

江西省人民政府办公厅关于印发“赣服通”5.0版建设工作方案的通知 9

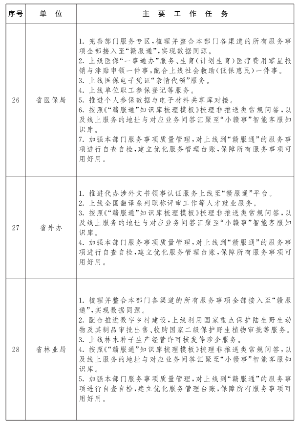
江西省人民政府办公厅关于印发“赣服通”5.0版建设工作方案的通知 10

江西省人民政府办公厅关于印发“赣服通”5.0版建设工作方案的通知 11

江西省人民政府办公厅关于印发“赣服通”5.0版建设工作方案的通知 12

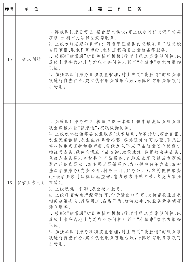
江西省人民政府办公厅关于印发“赣服通”5.0版建设工作方案的通知 13

江西省人民政府办公厅关于印发“赣服通”5.0版建设工作方案的通知 14

供稿:江西省人民政府 责任编辑:SN001